牙齿矫正中“拔8颗牙”的说法常让患者感到焦虑,甚至因此放弃治疗,拔牙是矫正中一种常见的治疗手段,尤其对于存在严重拥挤、咬合异常或面部美学问题的患者,拔牙能为牙齿排列创造必要空间,确保矫正效果稳定、功能与美观兼顾,本文将从拔牙的必要性、拔牙位置选择、治疗流程、风险及替代方案等方面,详细解析“拔8颗牙”矫正的底层逻辑,帮助患者理性看待这一治疗决策。
为什么矫正可能需要拔8颗牙?核心在于“空间再分配”
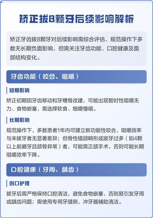
牙齿矫正的本质是“在有限空间内排列牙齿”,当牙齿数量与颌骨空间不匹配时,就需要通过拔牙等方式“释放空间”,拔8颗牙通常并非随意决定,而是基于严格的临床评估,主要解决以下问题:

解决严重牙列拥挤
这是拔牙最常见的原因,若牙齿宽度总和超过牙弓长度(即“牙量大于骨量”),牙齿便会拥挤错位,表现为“虎牙”外凸、牙齿扭转、重叠等,上下牙弓各拥挤4-5mm,单纯依靠扩弓或磨牙移动难以完全解决,拔除8颗牙齿(通常为上下左右各2颗前磨牙)可释放约16-20mm空间,让剩余牙齿排列整齐。
调整咬合关系,改善功能
部分患者存在咬合异常,如“深覆颌”(上牙过度覆盖下牙)、“深覆盖”(“龅牙”)、“反颌”(“地包天”)等,这些异常不仅影响咀嚼功能,还可能导致颞下颌关节紊乱(如关节弹响、疼痛),拔牙后,可通过移动前后牙位置,建立稳定的咬合接触,分散咬合力,避免个别牙齿过度受力。
改善面部美学,协调比例
对于“龅牙”或“双颌前突”(上下牙都前突)的患者,单纯排齐牙齿可能加重“凸面型”,拔除前磨牙后,前牙可向内移动,改善唇部突度,使面部轮廓更柔和协调,尤其对于成年患者,面部美学需求是重要考量因素。
为修复治疗创造条件
部分患者因蛀牙、外伤等原因缺失后牙,导致前牙代偿性前移,若需种植牙或修复桥,需通过拔牙(通常拔除无法保留的前磨牙)为修复体预留空间,恢复既定咀嚼功能。

拔哪8颗牙?为什么是“第一前磨牙”?
若需拔8颗牙,医生几乎会选择上下左右第一前磨牙(即从门牙往后的第4颗牙,编号为4和5),共8颗,这一选择并非偶然,而是基于以下优势:
位置居中,空间利用效率高
第一前磨牙位于牙弓中段,拔除后可为前牙(门牙、尖牙)和后牙(磨牙)提供移动空间,既能解决前牙拥挤或前突,又能调整后牙咬合关系,实现“前后兼顾”。
牙根短而直,拔除创伤小
第一前磨牙通常为单根(少数为双根),牙根短而直,与上颌窦(上颌)、下颌神经管(下颌)的重要解剖结构距离较远,拔除难度低、创伤小,术后恢复快,且对邻牙影响较小。
对咀嚼功能影响最小
前磨牙主要功能是撕裂食物,而磨牙负责研磨,第一前磨牙虽有一定咀嚼功能,但相较于磨牙,其缺失对咀嚼效率的影响较小,且后续矫正可通过调整其他牙齿位置分散咬合力。

维持牙弓对称性,避免咬合紊乱
拔牙需遵循“对称拔除”原则(上下左右对称),否则会导致牙弓左右或前后受力不均,引起咬合偏斜,第一前磨牙对称拔除后,牙弓形态稳定,矫正过程中牙齿移动更可控。
拔8颗牙的矫正流程:从评估到保持
拔牙矫正并非“拔完就完”,而是系统治疗的一部分,流程大致分为以下步骤:
术前全面评估
医生会通过口腔检查、X光片(全景片、头颅侧位片)、牙模型等,分析:
- 牙齿拥挤度(牙量与骨量的差值);
- 咬合关系(覆颌、覆盖、中线偏斜);
- 面部软组织形态(唇突度、面部对称性);
- 牙根形态、牙周健康状况(若有牙周炎,需先治疗再矫正)。
拔牙与伤口愈合
拔牙通常分2-4次进行(每次拔2颗,间隔1-2周),避免一次性拔除过多牙齿导致肿胀或感染,拔牙后需等待1-2周,待伤口愈合、牙槽骨稳定后,再开始戴矫正器(如传统托槽矫正器、隐形矫正器)。
矫正中牙齿移动
医生通过施加持续、轻柔的力(如弓丝、橡皮筋),将牙齿移动至目标位置:前牙内收解决拥挤/前突,后牙前移关闭拔牙间隙,调整咬合关系,这一过程通常需1.5-2.5年,期间每4-6周复诊一次,调整矫正力度。
保持阶段:防止复发
矫正结束后,牙齿需在新的位置稳定,必须佩戴保持器(通常夜间佩戴至少2年),若不戴保持器,牙齿可能因周围肌肉、舌体等力量作用而移位,导致矫正失败。
拔8颗牙的风险与应对:理性看待,不必过度恐慌
任何治疗都有风险,拔牙矫正也不例外,但通过规范操作可有效降低风险:
术后短期反应
- 疼痛与肿胀:拔牙后24-48小时内可能出现肿胀、疼痛,可通过冰敷、止痛药缓解;
- 感染:少见,若术后出现剧烈疼痛、肿胀加重、脓液,需及时就医,使用抗生素;
- 出血:拔牙后24小时内唾液带血丝属正常,若出血不止,需返回医院处理。
长期潜在风险
- 牙根吸收:矫正过程中牙齿移动可能导致牙根尖端轻微吸收,但通常不影响牙齿寿命,术前通过X光片可评估牙根健康风险;
- 牙槽骨吸收:拔牙后牙槽骨会少量吸收,但矫正中牙齿移动会刺激骨重建,最终骨量稳定;
- 颞下颌关节紊乱:若咬合调整不当,可能引发关节弹响、疼痛,需及时与医生沟通调整方案。
不拔牙能矫正吗?替代方案及其局限性
并非所有拥挤都需要拔牙,轻度拥挤可通过“非拔牙矫正”解决,但需严格把握适应症:
| 替代方案 | 原理 | 适用情况 | 局限性 |
|---|---|---|---|
| 扩弓 | 通过扩弓器扩大牙弓宽度,释放空间 | 轻度牙弓狭窄、拥挤≤3mm | 成人复发率高,可能引起“后缩牙”前移,影响面型 |
| 邻面去釉(IPR) | 磨除少量相邻牙邻面牙釉质(每颗0.25-0.5mm),总释放空间≤4mm | 轻度拥挤、牙冠宽大、患者口腔卫生好 | 磨除牙釉质不可逆,若龋坏风险高则不适用 |
| 推磨牙向后 | 通过矫治器将后牙向远中移动,释放前牙空间 | 后牙前移、轻度拥挤(≤4mm) | 需充足骨量,成人效果有限,可能延长矫正时间 |
关键点:替代方案仅适用于“轻度拥挤、骨量尚可”的患者,若强行用于重度拥挤,可能导致牙齿排齐后“唇部过突”、咬合不稳定、复发率高等问题,反而得不偿失。
拔8颗牙是“无奈之举”,更是“科学选择”
牙齿矫正中拔8颗牙,本质是医生通过“空间再分配”,在牙齿健康、功能与美学间找到最佳平衡点,这一决策需基于严格的临床评估,并非“越多越好”,也非“可拔可不拔”,对于符合条件的患者,拔牙矫正能实现“排齐、稳定、美观”的长期效果;而对于轻度拥挤患者,非拔牙方案同样可行。
患者面对拔牙建议时,无需过度焦虑,可与医生充分沟通:明确拔牙的必要性、预期效果、风险及替代方案,选择正规医疗机构和经验丰富的正畸医生,才能确保矫正安全、有效。
相关问答FAQs
Q1:拔8颗牙后脸会塌吗?会不会变老?
A:不会,拔牙矫正内收的是前牙,而非后牙,牙槽骨会随着牙齿移动进行改建,维持面部饱满度,部分患者因“龅牙”矫正后面部轮廓更柔和,反而显年轻,仅当拔牙后未及时矫正、牙齿过度内收或牙槽骨吸收过多时,可能出现“凹陷”,但规范治疗可避免。
Q2:拔8颗牙矫正后,牙齿会松动吗?老了会不会掉?
A:矫正过程中牙齿会出现“生理性松动”(因牙槽骨改建),这是正常现象,矫正结束后会逐渐稳定,若选择正规机构、规范操作,牙齿不会因矫正而“提前脱落”,老了掉牙主要与牙周健康有关,只要术后保持良好口腔卫生(正确刷牙、使用牙线)、定期复查,牙齿可正常使用终身。
