种牙作为一种理想的牙齿修复方式,凭借其美观、稳固及功能接近天然牙的优势,已成为缺牙患者的首选,种牙的成功不仅依赖于手术技术,术后的科学护理更是决定种植体长期使用效果的关键,从术后即刻的伤口管理到长期的日常维护,每个环节都需细致呵护,才能避免种植体周围炎、种植体松动等并发症,确保种牙“种得下、用得好、寿命长”。
术后即刻护理(1-2周):为种植体“扎根”打下基础
种牙手术后,种植体(人工牙根)需要与牙槽骨结合(即“骨结合”),这一过程通常需要3-6个月,术后即刻护理的核心是保护伤口、避免感染、促进骨愈合,尤其要注意以下事项:

饮食管理:温凉软食,避免咀嚼压力
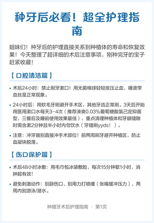
术后24小时内,应进食温凉流质或半流质食物(如粥、酸奶、蒸蛋羹),避免过热食物(以免加剧伤口出血),避免用患侧咀嚼,术后1周内,避免进食过硬、黏性大或带颗粒的食物(如坚果、牛肉干、糯米糕),防止种植体受力过大或食物残渣嵌入伤口,饮食后可使用温盐水(37℃左右,半杯温水+1勺盐)轻轻漱口,避免用力漱口以防血块脱落。
口腔清洁:轻柔清洁,避开手术区域
术后24小时内可不刷牙,24小时后可采用“局部清洁+漱口”结合的方式:用软毛牙刷轻柔刷除非手术区域的牙齿,伤口附近可蘸取温盐水或医生开具的漱口水(如氯己定漱口液)轻轻擦拭,避免直接刷手术区,术后1周内避免使用电动牙刷、冲牙器等强冲击力的清洁工具,防止刺激伤口。
用药与复诊:遵医嘱用药,按时复查
医生通常会开具抗生素(预防感染)、止痛药(缓解术后疼痛)和漱口水(控制口腔细菌),需严格按剂量服用抗生素,一般疗程为3-5天,若出现伤口红肿、疼痛加剧或分泌物异常,需及时就医,术后1周、1个月需复查,检查伤口愈合情况、种植体稳定性及是否有早期感染迹象。
生活习惯:戒烟戒酒,避免不良刺激
吸烟会尼古会影响牙槽骨的血液循环,延缓骨结合速度,增加种植失败风险;酒精可能刺激伤口,引发出血或感染,术后1-2周内需严格戒烟戒酒,避免剧烈运动(如跑步、游泳)、熬夜,以免降低身体免疫力,影响愈合。

日常长期护理:像爱护真牙一样“呵护”种植牙
种植体完成骨结合后(通常术后3-6个月),进入修复阶段(安装牙冠),此时的护理需兼顾“种植体-基台-牙冠”的整体维护,目标是预防种植体周围炎(种植牙最常见的并发症,表现为牙龈红肿、出血、牙槽骨吸收)及牙冠损坏。
口腔卫生:科学清洁,清除菌斑是核心
种植体周围没有天然牙的牙周膜,抵抗力较弱,若菌斑堆积,易引发种植体周围炎,日常清洁需做到“全方位、无死角”:
- 刷牙:采用巴氏刷牙法,每天早晚各1次,每次3分钟,选择软毛牙刷(或种植牙专用牙刷),将牙刷与牙龈呈45°角,轻柔刷洗种植体周围及相邻牙齿,重点清洁种植体与牙龈连接的“袖口区”(易藏污纳垢),避免用力横刷(损伤牙龈或牙冠表面)。
- 牙线/牙缝刷:清洁邻面死角,每天至少1次,使用无蜡牙线或种植牙专用牙线,以“C”型包绕牙面,轻柔滑入邻面,上下刮除菌斑;若种植牙邻面间隙较大,可选用小号牙缝刷(直径0.4-0.7mm),垂直插入牙缝,轻轻转动清洁,避免暴力操作。
- 冲牙器:辅助清洁,但需注意压力,可每天使用1次(如饭后),选择种植牙专用模式,将喷头对准种植体与牙龈缝隙,压力调至中低档(避免高压冲击牙龈导致萎缩),可有效冲刷牙刷和牙线难以触及的区域。
饮食习惯:避免“硬碰硬”,减少咬合负担
种植牙虽然坚固,但牙冠(尤其是全瓷冠)可能因咬硬物出现崩瓷、裂纹,而过大的咬合力可能导致种植体周围骨组织吸收,需避免:
- 咬硬物:如坚果壳、螃蟹腿、冰块、骨头等;
- 用牙开瓶盖、撕包装等“非咀嚼功能”行为;
- 偏咀嚼:长期单侧咀嚼可能导致两侧种植牙受力不均,需两侧交替咀嚼。
定期专业维护:不能只靠“自己刷”
即使日常清洁到位,仍需定期进行专业维护,因为牙结石、菌斑堆积在牙刷无法清除的部位(如种植体基台深处),会引发炎症,建议:

- 每半年到1年进行1次专业洁牙(超声波洁治),需告知医生是种植牙,使用专用器械(避免金属器械刮伤种植体表面);
- 每年拍摄1次X线片(曲面断层片或根尖片),检查种植体周围骨高度、是否有骨吸收及牙冠密合度;
- 若出现牙龈出血、种植体周围红肿、牙冠松动或咀嚼疼痛,需立即就医,及时处理(如刮治、调整咬合),避免病情进展。
特殊人群护理:因人而异,重点强化
糖尿病患者:血糖控制是前提
糖尿病患者伤口愈合能力较差,且易发生感染,需将空腹血糖控制在8.0mmol/L以下,术后严格遵循医嘱复查血糖,加强口腔清洁(可增加漱口水使用频率),定期复查种植体周围状况。
夜间磨牙者:佩戴夜磨牙垫,保护种植体
长期夜磨牙(紧咬牙)会产生巨大咬合力,导致种植体松动、牙冠损坏或骨吸收,需及时就医制作夜磨牙垫(软垫或硬垫),睡前佩戴,减少种植牙受力。
种植牙护理工具使用指南(表格)
| 清洁工具 | 适用场景 | 使用方法 | 注意事项 |
|---|---|---|---|
| 软毛牙刷 | 日常刷牙 | 巴氏刷牙法,45°角轻刷种植体周围及邻面,每次3分钟 | 避免用力横刷,选择刷毛柔软的牙刷(如刷毛末端圆钝) |
| 无蜡牙线 | 清洁邻面 | “C”型包绕牙面,轻柔滑入邻面,上下刮除菌斑,每天1次 | 避免暴力拉扯,以免损伤牙龈;若邻面过紧,可选用膨胀牙线 |
| 牙缝刷 | 邻面间隙较大时 | 垂直插入牙缝,轻轻转动清洁,每个区域重复2-3次 | 选择直径合适的刷头(0.4-0.7mm),避免强行插入导致牙龈损伤 |
| 冲牙器 | 辅助清洁牙缝 | 喷头对准种植体与牙龈缝隙,压力调至中低档,每次1-2分钟 | 避免高压冲击牙龈;种植牙术后3个月内需在医生指导下使用 |
| 种植牙专用漱口水 | 日常辅助清洁(如饭后) | 含漱30秒,充分接触口腔各部位,每天2-3次 | 避免长期使用含酒精的漱口水(刺激牙龈);含氯己定漱口水连续使用不超过2周 |
相关问答FAQs
Q1:种牙后可以正常吃东西吗?需要注意哪些饮食禁忌?
A:种牙后饮食需分阶段调整,术后1-2周(骨结合期)以温凉软食为主,避免患侧咀嚼;骨结合完成后(安装牙冠后),可逐渐恢复正常饮食,但仍需避免咬硬物(如坚果、螃蟹壳)、黏性食物(年糕、口香糖)及过酸食物(如柠檬、醋),减少种植牙咬合负担,避免用牙开瓶盖、撕包装等不良习惯,防止牙冠损坏或种植体松动。
Q2:种牙能用多久?日常护理会影响使用寿命吗?
A:种牙的使用寿命与多种因素相关,若维护得当,种植体可使用20年以上,甚至终身,日常护理是影响寿命的关键:若口腔卫生差、菌斑堆积,易引发种植体周围炎,导致牙槽骨吸收、种植体松动;若咬硬物、夜磨牙等不良习惯持续,会加速种植体及牙冠的损坏,相反,坚持正确刷牙、使用牙线/冲牙器、定期复查和专业洁牙,可显著延长种植牙使用寿命。
