矫正牙齿是改善口腔功能与美观的常见方式,但部分人在矫正后可能出现一些与预期效果相关的“后遗症”,这些情况并非必然发生,其发生概率、严重程度与个体差异、矫正方案设计、术后维护等因素密切相关,科学认识并积极应对这些潜在问题,有助于提升矫正效果和生活质量。
牙齿及牙周组织的潜在变化
牙龈萎缩与牙根吸收
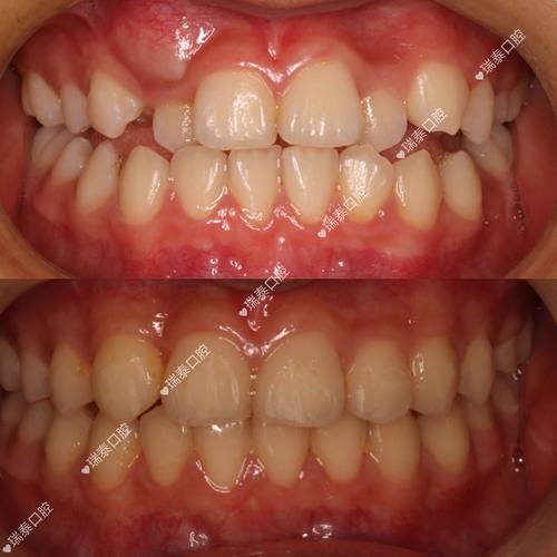
牙龈萎缩是矫正后较常见的现象,主要表现为牙龈边缘向牙根方向退缩,导致牙根部分暴露,其发生可能与矫正过程中牙套对牙龈的持续刺激、口腔卫生维护不当(如牙菌斑堆积导致牙龈炎症),或生物力学压力过大(如牙齿移动速度过快)有关,临床数据显示,约10%-20%的矫正者可能出现不同程度的牙龈萎缩,严重时可能影响牙齿美观和牙周健康。

牙根吸收则是牙体组织的改变,表现为牙根长度缩短,多见于正畸力过大、个体易感性(如部分人牙骨质天生较薄)或矫正时间过长的情况,轻微牙根吸收通常不影响牙齿功能,但严重时可能导致牙齿松动甚至脱落,矫正期间需定期拍摄X光片监测牙根状况,医生会根据牙齿移动速度及时调整力度。
牙齿敏感与釉质脱矿
矫正后牙齿敏感的发生率较高,表现为对冷热酸甜刺激的短暂性疼痛,这是因为矫正过程中牙齿移动导致牙骨质表面微小裂纹,牙本质小管暴露,刺激传导至牙髓,若口腔卫生不佳,牙菌斑堆积在牙套周围,可能造成釉质脱矿(牙表面出现白斑、坑洞),进一步加重敏感。
釉质脱矿是龋齿的前兆,尤其在青少年矫正者中更常见,这与矫正期间清洁难度增加(如托槽周围食物嵌塞)、高糖饮食频繁,以及刷牙方式不当(如用力过大损伤牙釉质)有关,研究显示,未规范维护的矫正者釉质脱矿发生率可达20%-30%。
咬合与肌肉系统的适应问题
颞下颌关节紊乱(TMD)
颞下颌关节(位于耳前)是连接下颌骨与颅骨的关节,负责张口、闭口等动作,矫正后部分人可能出现关节弹响、疼痛、张口受限等TMD症状,原因包括:咬合关系调整过快(如矫正后牙齿排列整齐但咬合未完全适应)、长期单侧咀嚼导致肌肉不平衡,或矫正前已存在关节问题但未被察觉,数据显示,约5%-15%的矫正者可能出现TMD相关症状,多数可通过咬合调整、理疗或热敷缓解。

“牙套脸”与面部肌肉变化
“牙套脸”特指矫正后面部轮廓的改变,主要表现为太阳穴凹陷、脸颊扁平、咬肌萎缩,多见于青少年或长期佩戴牙套者,其核心原因是矫正期间咀嚼频率减少(因牙套不适避免硬食),导致咬肌废用性萎缩,同时牙齿移动过程中颊部肌肉失去支撑,显得面部“塌陷”。“牙套脸”多数是暂时性的,矫正结束后随着咀嚼功能恢复和肌肉锻炼,面部形态可在3-6个月内逐渐复原。
口腔健康维护的挑战
矫正期间,牙套(如托槽、弓丝)会形成大量清洁死角,若刷牙不彻底,易导致牙菌斑堆积,引发牙龈炎、牙周炎,甚至龋齿,部分矫正者因牙套摩擦口腔黏膜,可能出现溃疡、疼痛,影响进食和说话,这些问题虽非“后遗症”,但若处理不当,可能延续至矫正后,成为长期困扰。
长期管理与复发预防
矫正结束后,牙齿仍有回到原始位置的趋势(称为“复发”),这是最需关注的“长期后遗症”,复发的主要原因包括:未按医嘱佩戴保持器(通常需全天佩戴6-12个月,之后夜间长期佩戴)、牙周组织未完全稳定(牙齿移动后牙槽骨改建需1-2年)、以及不良习惯(如吐舌、咬唇)未纠正,数据显示,未规范佩戴保持器的矫正者复发率可达50%以上,因此保持器是维持矫正效果的关键。
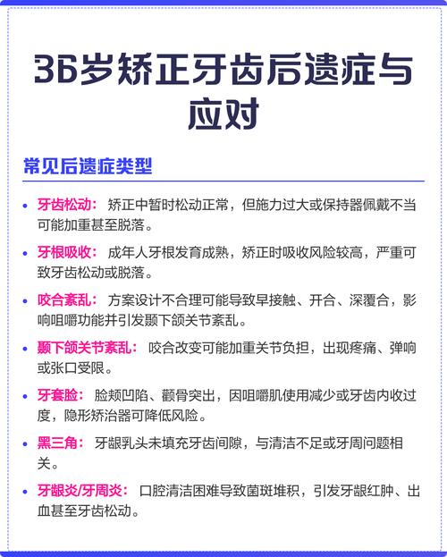
常见后遗症类型及应对措施表
| 后遗症类型 | 主要表现 | 发生率(约) | 应对措施 |
|---|---|---|---|
| 牙龈萎缩 | 牙龈退缩、牙根暴露 | 10%-20% | 加强口腔卫生、定期洁牙、调整矫正力度 |
| 牙根吸收 | 牙根变短、牙齿松动 | 5%-15% | 定期X光监测、控制矫正力度、避免过快移动 |
| 牙齿敏感 | 对冷热刺激疼痛 | 30%-50% | 使用脱敏牙膏、避免硬食、正确刷牙(巴氏刷牙法) |
| 釉质脱矿 | 牙面白斑、坑洞 | 20%-30% | 减少糖分摄入、使用含氟牙膏、配合冲牙器清洁死角 |
| 颞下颌关节紊乱 | 关节弹响、疼痛、张口受限 | 5%-15% | 咬合调整、热敷、避免过度张口、理疗 |
| “牙套脸” | 太阳穴凹陷、脸颊扁平 | 10%-20% | 恢复咀嚼功能、面部按摩、咬肌锻炼 |
| 牙齿复发 | 牙齿移位、排列不齐 | 50%以上(未戴保持器) | 严格佩戴保持器、纠正不良习惯、定期复查 |
相关问答FAQs
问题1:矫正后出现牙龈萎缩,还能恢复吗?
答:轻度牙龈萎缩可通过加强口腔卫生(如正确刷牙、使用牙线)和定期洁牙控制,但已退缩的牙龈组织无法完全再生,若萎缩严重导致牙根暴露,需及时就医,医生可能通过牙周手术(如牙龈移植)改善美观和功能,预防关键在于矫正期间避免牙套刺激过大,并保持口腔清洁。

问题2:“牙套脸”矫正结束后会自行恢复吗?
答:多数“牙套脸”是暂时性的,矫正结束后随着饮食恢复正常(逐渐增加咀嚼力度,如坚果、牛肉等),咬肌会重新得到锻炼,面部形态通常在3-6个月内逐渐恢复,若1年后仍未改善,可咨询医生进行面部肌功能训练,或通过玻尿酸填充(针对太阳穴凹陷)改善外观,但首选自然恢复。
矫正牙齿后的“后遗症”多数可通过规范操作、科学预防和及时干预避免或减轻,选择正规医疗机构、与医生充分沟通、严格遵循术后维护建议,是保障矫正效果、减少潜在风险的核心,矫正不仅是牙齿的“移动”,更是口腔健康与生活质量的全面提升,理性看待并积极应对可能出现的问题,才能让笑容更自信、健康更长久。
