牙齿矫正的价格因多种因素差异较大,从几千元到十几万元不等,具体费用需结合个人口腔状况、选择的矫正方式、医生资质及地区消费水平等综合判断,牙齿矫正不仅是改善美观,更是口腔健康的重要投资,了解价格构成及影响因素,有助于做出更合理的选择。
影响牙齿矫正价格的核心因素主要有以下几点:首先是矫正方式,不同技术对应的材料和设备成本差异显著,传统金属托槽、陶瓷托槽、隐形矫正、舌侧矫正等价格逐级递增;其次是牙齿复杂程度,简单的牙齿拥挤、排列不齐费用较低,若伴随骨性畸形(如地包天、龅牙)、深覆颌、深覆盖等问题,可能需要配合正畸手术或种植钉辅助治疗,费用会明显提高;第三是医生经验,资深正畸医生(尤其是拥有海外学习背景或行业知名度的专家)收费通常高于普通医生,其方案设计能力和操作技术直接影响矫正效果;第四是地区消费水平,一线城市如北京、上海、广州的矫正费用普遍高于二三线城市,公立医院与私立机构的定价也存在差异,私立医院可能因服务升级(如一对一客服、舒适化治疗)而价格更高;最后是辅助治疗费用,部分患者矫正前需进行牙周治疗、拔牙(通常拔除智齿或前磨牙)、根管治疗等,这些项目会产生额外费用,且不同城市的治疗费用不同。

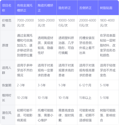
不同矫正方式的具体价格范围及特点如下(以全国平均水平为例):
| 矫正方式 | 价格区间(万元) | 主要特点 | 适合人群 |
|---|---|---|---|
| 传统金属非自锁 | 0-3.0 | 经济实惠,技术成熟,但美观度差,易刮嘴,复诊间隔4-6周 | 预算有限、牙齿错颌程度较轻的青少年或成人 |
| 金属自锁托槽 | 0-5.0 | 复诊间隔延长至6-8周,摩擦力小,矫正效率高,口腔卫生相对易清洁 | 对矫正效率有要求、时间紧张的患者,或轻微骨性问题 |
| 陶瓷托槽(非自锁) | 5-4.5 | 托槽颜色接近牙齿,美观度提升,但脆性较大,易染色 | 对美观有一定要求、预算适中的患者 |
| 陶瓷自锁托槽 | 0-5.5 | 结合自锁托槽的高效与陶瓷托槽的美观,价格较高 | 注重美观且希望缩短矫正周期的成人 |
| 隐形矫正(国产) | 0-6.0 | 如时代天使、正雅,可自行摘戴,美观舒适,但需严格佩戴(每天20小时以上) | 成人职场人士、对美观要求高、自律性强的患者 |
| 隐形矫正(进口) | 0-10.0 | 如隐适美、Spark,材料弹性及贴合度更优,方案设计更精准,价格较高 | 预算充足、追求极致美观和舒适度的患者 |
| 舌侧矫正 | 0-15.0 | 托槽粘贴在牙齿内侧,完全隐形,技术难度大,对医生要求高,价格昂贵 | 对美观有极致需求(如演员、主播)、预算充足的患者 |
牙齿矫正的总费用通常包含几个部分:初诊检查费(含口腔检查、拍X光片、取模等)约500-2000元,部分医院会将此费用抵扣总治疗费;方案设计费约1000-5000元,正规机构会由医生根据患者情况制定个性化方案,并详细说明治疗流程和费用;矫正器费用是主要开支,占比60%-80%,不同类型的矫正器价格差异较大;复诊费每次约100-500元(公立医院可能更低),矫正周期通常为1.5-3年,复诊次数约20-30次;保持器费用约500-3000元,矫正结束后需佩戴保持器1-2年,防止复发,保持器有活动式(如哈雷保持器、透明压膜保持器)和固定式(如舌侧丝)两种。
需要注意的是,部分私立机构可能推出“套餐价”,包含检查、方案设计、矫正器及复诊费,但需确认是否包含拔牙、骨钉植入等额外项目,避免后期隐形消费,公立医院的定价相对透明,但专家号源紧张,等待时间较长,且部分高端矫正器(如进口隐形牙套)的供应可能不如私立机构及时。
选择牙齿矫正时,不应单纯以价格为导向,而需综合考量机构资质(是否具备《医疗机构执业许可证》)、医生专业背景(是否为正畸专业毕业、是否有执业医师资格证)及案例经验,建议患者在2-3家机构进行咨询,对比方案设计和费用明细,选择性价比最高的服务,部分私立医院提供分期付款服务,可减轻经济压力,但需注意分期利率及合同条款。

相关问答FAQs
Q1:牙齿矫正价格是不是越贵越好?
A:并非如此,矫正效果的核心在于医生的专业能力和个性化方案设计,而非单纯的价格,进口矫正器(如隐适美)在材料舒适度和美观度上可能更优,但若医生技术不足,再高端的矫正器也难以达到理想效果,建议优先选择有正规资质和丰富经验的医生,通过专业评估确定最适合的矫正方式,避免盲目追求高价。
Q2:青少年和成人矫正价格差异大吗?
A:通常成人矫正价格可能略高,成人牙齿发育完成,牙槽骨密度较高,牙齿移动速度较慢,矫正周期平均为2-3年(青少年约1.5-2年),复诊次数增加,总费用可能上升;成人常伴随牙周问题(如牙龈萎缩、牙槽骨吸收)、牙齿磨损或修复需求,需先进行牙周治疗或修复,产生额外费用,但青少年若涉及严重骨性问题,可能需要配合正畸-正颌联合治疗,费用也可能高于简单错颌的成人矫正,具体需结合个人口腔状况和治疗方案判断。

