矫正牙齿的费用并没有一个固定的标准,受到多种因素的综合影响,从几千元到几万元不等,甚至更高,具体需要根据个人的口腔状况、选择的矫正方式、所在地区、医生资质以及材料品牌等来综合判断,以下从几个关键维度详细分析影响矫正费用的因素,并给出不同情况下的价格参考,帮助大家更清晰地了解矫正牙齿的大致费用。
影响矫正费用的核心因素
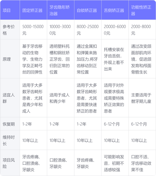
矫正方式:不同技术差异显著
矫正牙齿的方式是决定费用的首要因素,目前主流的矫正方式包括传统金属托槽矫正、陶瓷托槽矫正、舌侧矫正和隐形矫正,每种方式的技术难度、材料成本和美观度不同,价格差异较大。

- 传统金属托槽矫正:最经典的矫正方式,通过金属托槽和弓丝施加力量移动牙齿,技术成熟,性价比高,但美观度较差,需要每月调整,价格通常在8000-15000元之间,部分公立医院或基础病例可能低至6000元,而自锁金属托槽(减少复诊次数、摩擦力更低)价格稍高,约10000-18000元。
- 陶瓷托槽矫正:托槽材质为透明或牙色陶瓷,与牙齿颜色接近,美观度优于金属矫正,但陶瓷材质脆性较大,避免咬硬物,价格约12000-20000元,自锁陶瓷托槽可达15000-25000元。
- 舌侧矫正:将托槽粘贴在牙齿舌侧面,完全隐形,美观度最高,但技术难度大,对医生要求极高,且清洁难度大、费用昂贵,价格通常在50000-80000元,部分知名医生可能超过10万元。
- 隐形矫正:通过透明牙套逐步移动牙齿,美观、舒适、可自行摘戴,是目前主流的矫正方式之一,但品牌差异大(如隐适美、时代天使、正雅等),价格与品牌、牙套数量相关,国产隐形矫正约15000-35000元,进口隐适美约25000-50000元,复杂病例可能更高。
牙齿复杂程度:方案设计决定治疗难度
牙齿畸形越复杂,治疗难度越大,所需时间越长,费用自然越高,简单病例(如轻度牙列拥挤、少量牙齿不齐)可能仅需基础矫正,而复杂病例(如骨性畸形、深覆合、深覆盖、开颌、需要正颌手术联合治疗等)需要更复杂的方案设计,甚至配合骨钉、扩弓器等辅助工具,费用会显著增加。
- 简单错颌畸形:仅涉及牙齿排列问题,无需拔牙或简单拔牙,治疗周期1-2年,费用通常在8000-20000元(根据矫正方式不同)。
- 复杂错颌畸形:伴随骨骼问题(如上颌前突、下颌后缩)、需要拔除4颗前磨牙、使用骨钉进行内收或压低牙齿,治疗周期2-3年,费用可能达到20000-50000元,甚至更高(如正颌-正畸联合治疗)。
地区与机构差异:消费水平与资源分布
不同地区的经济发展水平、医疗资源密度会影响矫正费用,一线城市(如北京、上海、广州、深圳)由于人力成本高、医疗资源集中,价格普遍高于二三线城市及偏远地区。
- 一线城市公立医院:传统矫正约8000-15000元,隐形矫正20000-40000元;
- 二三线城市公立医院:传统矫正6000-12000元,隐形矫正15000-30000元;
- 私立口腔机构:服务更灵活,价格可能比公立医院高10%-30%,但常有活动优惠,且部分高端私立机构主打个性化服务,价格差异较大。
医生资质与经验:技术价值直接影响费用
矫正效果的核心在于医生的技术和经验,资深正畸医生(如主任医师、博士生导师)拥有丰富的案例积累和复杂的处理能力,收费自然高于年轻医生或全科医生。
- 公立医院普通医生:经验3-5年,传统矫正8000-15000元;
- 公立医院专家/主任医生:经验10年以上,传统矫正12000-20000元,复杂病例可达30000元以上;
- 私立机构资深医生:曾任职公立医院或海外进修,传统矫正15000-25000元,隐形矫正30000-50000元。
材料与品牌选择:成本差异决定价格区间
矫正材料(如托槽、弓丝、牙套)的品牌和质量直接影响价格,尤其是隐形矫正,不同品牌的技术优势(如牙套厚度、附件设计、复诊频率)会导致价格差异。

| 矫正方式 | 材料/品牌举例 | 价格范围(元) |
|---|---|---|
| 传统金属托槽 | 普通金属托槽 | 8000-15000 |
| 自锁金属托槽 | 3M、Damon | 10000-18000 |
| 陶瓷托槽 | 3M陶瓷、单晶陶瓷 | 12000-20000 |
| 隐形矫正(国产) | 时代天使、正雅、正雅 | 15000-35000 |
| 隐形矫正(进口) | 隐适美(Invisalign) | 25000-50000 |
| 舌侧矫正 | 3M、eBrace | 50000-80000 |
附加费用:拔牙、骨钉、保持器等
矫正过程中可能涉及额外费用,需提前与医生确认是否包含在总费用中:
- 拔牙费用:每颗牙齿拔除约500-1500元(根据牙齿位置和难度,如阻生智齿更贵);
- 骨钉(微种植钉):每颗约1000-3000元,复杂病例可能需要2-4颗;
- 保持器:传统 Hawley 保持器约500-1000元,透明保持器约1000-2000元,通常在矫正结束后单独收费。
矫正牙齿的大致费用参考
综合以上因素,国内矫正牙齿的常见价格区间如下(以成人矫正为例,儿童矫正可能因生长发育干预稍低):
- 基础矫正(简单病例+传统方式):6000-15000元;
- 中端矫正(复杂病例+陶瓷/隐形矫正):15000-35000元;
- 高端矫正(复杂病例+舌侧/进口隐形):35000-80000元+。
注意事项:避免“低价陷阱”,重视方案与医生
矫正牙齿并非“越便宜越好”,低价可能意味着材料劣质、医生经验不足,导致矫正失败(如牙齿损伤、复发),反而需要二次矫正,增加成本和时间,建议选择正规医疗机构(公立医院或具备资质的私立机构),面诊时重点关注医生的方案设计、案例展示和沟通耐心,而非单纯对比价格。
相关问答FAQs
Q1:矫正牙齿必须拔牙吗?费用会额外增加吗?
A:并非所有矫正都需要拔牙,是否拔牙取决于牙齿畸形类型(如牙量与骨量的匹配度)、咬合关系等,简单拥挤(如牙列轻度拥挤)可通过扩弓、邻面去釉等方式解决;而严重拥挤或前突(如“龅牙”)可能需要拔除4颗前磨牙,为牙齿移动提供空间,拔牙费用通常单独计算,每颗约500-1500元(含检查、拔牙、麻药等),若需拔除阻生智齿,费用更高(约1000-3000元/颗),是否拔牙需由医生根据X光片、模型等检查结果综合判断,患者可提出保留牙齿的需求,但需以方案可行性为前提。

Q2:矫正过程中会疼吗?疼痛感能忍受吗?
A:矫正过程中会有轻微不适,但通常在可忍受范围内,初戴牙套(或更换新牙套)后的1-3天,牙齿会有酸胀、无力感,咬合时可能轻微疼痛,这是牙齿受力后的正常反应,类似运动后的肌肉酸痛,一般3-5天会逐渐缓解,若疼痛持续加重或出现刺痛、溃疡,需及时复诊调整医生会通过调整加力力度、使用保护蜡等方式减少不适,隐形矫正由于牙套材质光滑、可自行摘戴,疼痛感通常轻于传统托槽矫正,适应期更短。
