矫正牙齿的价格因多种因素差异较大,从几千元到数万元不等,最便宜的方案通常集中在传统金属托槽矫正,尤其是非自锁类型,且在不同地区、机构和牙齿复杂程度下价格浮动明显,要了解具体“最便宜”的区间,需先明确影响价格的核心因素,再结合不同矫正方式展开分析。
影响矫正价格的关键因素
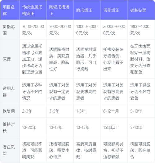
- 矫正方式:不同技术的材料、工艺和难度差异直接决定价格,传统金属矫正最基础,隐形矫正、舌侧矫正等因技术门槛高价格更高。
- 地区差异:一线城市(如北京、上海)医疗资源集中,价格普遍高于二三线城市,同一矫正方式可能相差20%-30%。
- 医院类型:公立医院(如口腔医院、综合医院口腔科)价格透明但挂号难,私立诊所服务灵活且常有活动,连锁机构可能比小型诊所贵10%-15%。
- 医生资质:普通医生、主治医师、主任医师的诊疗费不同,专家或资深医生可能加价2000-5000元。
- 牙齿复杂程度:简单拥挤、牙列不齐的矫正难度低,而骨性畸形、深覆合、开颌等需配合拔牙、支抗钉等,费用增加5000-15000元。
不同矫正方式的“最便宜”价格参考
传统金属托槽矫正(非自锁)
这是目前性价比最高的选择,材料为普通不锈钢托槽,结扎丝固定,技术成熟且适配性广。

- 公立医院:8000-15000元(含拔牙、保持器等基础项目,不含复杂病例处理费)。
- 私立机构/连锁诊所:6000-12000元(部分节假日活动价可低至5000元左右,但需警惕“低价陷阱”,可能不含后期复诊调整或保持器费用)。
陶瓷托槽矫正
托槽为透明陶瓷材质,比金属托槽美观,但脆性较高,价格略高。
- 公立医院:12000-20000元;私立机构:10000-18000元。
国产隐形矫正
如时代天使、正雅等品牌,采用透明牙套,可自行摘戴,美观度高,但需严格佩戴。
- 公立医院:15000-25000元;私立机构:13000-22000元(部分品牌基础款活动价可低至12000元)。
舌侧矫正
托槽粘贴在牙齿内侧,完全隐形,但技术难度大,对医生要求极高,价格最贵。
- 公立医院:40000-60000元;私立机构:35000-55000元。
不同矫正方式价格对比表
| 矫正方式 | 公立医院价格(元) | 私立机构价格(元) | 备注 |
|---|---|---|---|
| 传统金属托槽 | 8000-15000 | 6000-12000 | 最便宜,性价比高 |
| 陶瓷托槽 | 12000-20000 | 10000-18000 | 美观度提升,价格适中 |
| 国产隐形矫正 | 15000-25000 | 13000-22000 | 透明美观,需自律佩戴 |
| 舌侧矫正 | 40000-60000 | 35000-55000 | 完全隐形,价格最高 |
“最便宜”矫正的注意事项
追求低价时需警惕以下风险:

- 材料质量:部分低价诊所可能使用劣质托槽或牙套,易变形、刺激黏膜,影响矫正效果。
- 医生资质:无正畸专业资质的医生可能方案设计不合理,导致牙齿排列不齐、咬合异常等问题。
- 隐形消费:确认报价是否包含拔牙、骨钉、保持器、后期复诊调整等费用,避免中途加价。
- 售后保障:正规机构会提供矫正后的跟踪服务,低价诊所可能缺乏长期维护,增加复发风险。
相关问答FAQs
Q1:矫正牙齿最便宜的方案适合所有人吗?
A1:并非适合所有人,传统金属托槽虽便宜,但美观度差,适合对美观要求不高的青少年或成人;若存在骨性畸形、严重牙周炎等复杂问题,需先治疗基础疾病,可能无法选择低价方案,儿童早期干预(如MRC矫治)价格较高,但可避免后期更复杂的矫正,需综合评估。
Q2:低价矫正和正规矫正的核心区别是什么?
A2:核心区别在于“技术+服务+保障”,低价矫正可能简化流程(如不拍片、不设计详细方案),使用非进口或劣质材料,且医生经验不足,易导致矫正失败(如牙根吸收、牙齿松动),正规矫正则包含全面的口腔检查(含CT、头影测量)、个性化方案设计、定期复诊调整及长期售后跟踪,确保效果和安全性,价格虽高但性价比更优。
