正畸诊疗技术规范是保障正畸医疗质量、保障患者安全的重要依据,其核心在于通过标准化流程规范诊疗行为,确保从诊断到治疗再到保持的全过程科学、安全、有效,规范化的诊疗不仅能够提高治疗效果,减少并发症,还能建立良好的医患信任关系,是口腔正畸学科发展的基石。
诊疗前评估规范
正畸诊疗的首要环节是全面、系统的评估,这是制定合理治疗方案的前提。病史采集需详细记录患者主诉、现病史(如牙齿排列异常、咬合问题的发展过程)、既往史(有无正畸治疗史、牙周治疗史、全身性疾病史)、家族史(有无类似错颌畸形遗传史)等,同时关注患者的治疗期望值和依从性。临床检查包括口外检查与口内检查:口外检查重点观察面部对称性、比例关系(如面高、面型)、唇闭合度、颞下颌关节区有无压痛、弹响及开口度;口内检查则需记录牙齿数目、形态、位置(如拥挤度、扭转、间隙)、牙弓形态与大小、咬合关系(如覆合、覆盖、中线偏斜、 Spee曲线深度)、牙周状况(牙龈指数、牙周袋深度、附着丧失)、口腔卫生情况及口腔黏膜健康状态。影像学检查是评估的重要辅助手段,常规拍摄全景片观察全口牙根形态、牙槽骨高度、恒牙胚发育情况;拍摄头颅侧位片进行X线头影测量分析,涵盖骨骼型(ANB角、SN-Mg角)、牙型(U1-SN角、L1-MP角)、软组织型(鼻唇角、唇突度)等指标;对于复杂病例(如骨性错颌、埋伏牙、颞下颌关节病变),需补充锥形束CT(CBCT)以获取三维影像信息,明确骨量、牙根位置及与重要解剖结构的关系,不同影像检查的适应症需严格把控,避免不必要的辐射暴露。

诊疗方案设计规范
基于全面评估结果,需结合患者年龄、错颌类型、骨骼发育状态、牙周条件及治疗期望,制定个性化治疗方案。诊断分析需明确错颌畸形的机制(如牙性、功能性、骨性)、分类(如Angle分类、毛燮均分类)及严重程度,区分可自行代偿与需正畸-正颌联合治疗的情况。矫治目标应具体、可量化,例如解除牙齿拥挤、排齐牙列、调整咬合关系、改善面型、稳定治疗效果等,同时需与患者充分沟通,确保目标共识。矫治器选择需根据病例类型综合考量:固定矫治器(如金属托槽、陶瓷托槽)适用于复杂错颌,控制力精准;活动矫治器适用于简单病例或早期阻断治疗;隐形矫治器美观舒适,适用于轻度错颌及成人患者,但需严格适应症把控。治疗计划需明确分期(如排齐整平期、关闭拔牙间隙期、精细调整期)、预计治疗时间(通常1.5-3年)、复诊间隔(一般4-6周),以及可能的风险(如牙根吸收、牙龈退缩、复发等)及应对措施,方案设计需遵循“最小创伤、最大功能、最美观”原则,对于生长发育期患者,可结合矫形治疗(如上颌扩弓、功能性矫治器)引导颌骨正常发育。
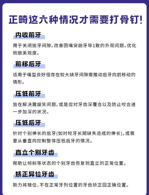
矫治过程操作规范
矫治实施需严格遵循无菌操作原则,规范每一步操作。矫治器粘接前需清洁牙面,酸蚀时间适宜(恒牙30秒,乳牙15秒),冲洗吹干后涂布粘接剂,托槽定位需精准(如直丝弓托槽需按牙齿形态粘接于临床冠中心),避免影响牙齿移动。弓丝选择与更换遵循“由软到硬、由细到粗”原则,初始使用0.014英寸镍钛圆丝排齐,逐步更换为0.016-0.018英寸镍钛方丝、不锈钢方丝进行关闭间隙及转矩调整,每次复诊需检查弓丝是否入槽、有无变形,牙齿移动是否按计划进行。颌间牵引是调整咬合关系的重要手段,需明确牵引方向(如Ⅱ类牵引、Ⅲ类牵引)、力量(轻力,100-200g)、时间(每天至少12小时),并观察患者有无关节不适、牙根吸收等异常。口腔卫生指导贯穿全程,强调正畸患者易发生牙龈炎、釉质脱矿,需指导正确使用正畸牙刷、牙线、冲牙器,定期进行牙周洁治,每3-6个月复查牙周状况。
并发症处理与质量控制规范
正畸治疗过程中可能出现并发症,需及时发现并处理。常见并发症包括托槽/带环脱落(原因多为粘接不当、咬合创伤,需重新粘接并调整咬合)、黏膜溃疡(使用正畸蜡保护溃疡处)、牙根吸收(通过CBCT监测,严重者需调整治疗计划)、颞下颌关节紊乱(TMD)(需调整咬合、减少颌间牵引,必要时会诊)等。质量控制需建立标准化病历系统,记录每次复诊情况、影像资料及治疗调整,定期进行病例讨论与质量评估;严格执行感染控制流程,器械一人一用一消毒,诊室环境定期消毒;加强医患沟通,治疗前签署知情同意书,明确治疗风险、费用及预期效果,治疗中及时反馈进展,治疗后定期随访。
保持阶段规范
保持是防止复发、维持治疗效果的关键,需贯穿终身。保持器选择根据错颌类型及治疗结果确定:Hawley保持器适用于多数病例,活动式设计便于清洁;透明保持器美观,适用于牙齿排列整齐者;固定保持器(如舌侧丝)用于下前牙间隙关闭后的长期保持。保持时间一般至少2年,前6个月需全天佩戴(进食、刷牙时取下),之后逐渐过渡为夜间佩戴,对于易复发病例(如深覆合、扭转牙),建议终身夜间佩戴。保持期间复查每3-6个月一次,检查牙齿稳定性、牙周状况及保持器适配性,及时调整或更换损坏的保持器,避免因保持不当导致复发。

相关问答FAQs
Q1:正畸治疗过程中出现牙齿疼痛怎么办?
A:正畸治疗初期(如加力后1-3天)牙齿轻微疼痛属正常现象,因牙齿移动牙周组织受到压力引起,一般可自行缓解,若疼痛剧烈、持续不缓解或伴肿胀,需及时复诊排查有无托槽压迫牙根、牙髓炎或牙周问题,可遵医嘱服用非甾体抗炎药(如布洛芬)缓解疼痛,同时避免咀嚼过硬食物。
Q2:正畸治疗结束后为什么需要佩戴保持器?
A:正畸治疗后牙齿周围牙周组织(牙槽骨、牙龈、牙周膜)需时间改建以稳定新位置,而牙齿本身有回到原始位置的倾向(复发风险),佩戴保持器可在此“稳定期”维持牙齿排列,防止复发,研究表明,不佩戴保持器的复发率高达70%以上,因此严格按要求佩戴保持器是保证治疗效果长期稳定的重要措施。

