- 参考天然牙(如有): 尽可能利用患者现有的天然前牙作为形态、大小、颜色和排列的参考。
- 功能优先: 排列必须有利于发音(尤其是唇齿音、齿音)、切割食物和维持下颌在牙槽嵴上的稳定位置。
- 美观协调: 符合患者的面部特征、年龄、性别和个性,创造自然和谐的微笑曲线。
- 稳定性: 排列应有利于义齿在功能(说话、咀嚼)和非功能状态下的稳定,避免翘动和杠杆力。
- 生物力学: 力的传递应尽量沿牙长轴方向,减少侧向力对牙槽嵴的创伤。
具体步骤与方法:

第一阶段:模型准备与分析
-
模型修整:
- 将工作模型修整成标准形态(通常为后堤区加厚,边缘清晰)。
- 在模型上标记出上颌结节、翼上颌切迹、后堤区等关键解剖标志。
- 在模型上画出上颌牙槽嵴顶线(代表牙槽嵴顶的连续性)。
-
确定参考点与参数:
- 切牙乳突: 上颌前牙排列最重要的参考点之一,中切牙的近中接触点通常位于切牙乳突中点后方约1-2mm处(具体距离需根据患者面部特征调整),中切牙的切缘应略高于切牙乳突平面。
- 上唇系带: 中切牙之间应留有足够空间(约4mm)容纳上唇系带,避免义齿基托在此处折裂或压迫系带。
- 上颌结节: 尖牙的远中面应位于上颌结节前缘的稍内侧,避免妨碍颊系带和颊侧基托伸展。
- 腭皱/腭中缝: 中切牙的颈部通常位于腭中缝上,或稍偏向非缺牙侧(如单侧缺牙),侧切牙和尖牙的颈部位置根据弓形和间隙调整。
- 测量参数:
- 总宽度: 测量牙槽嵴顶线从前向后(从尖牙到第一前磨牙)的宽度,与所选人工牙总宽度进行比较(通常略窄于牙槽嵴宽度)。
- 高度: 测量从牙槽嵴顶到上颌堤平面的垂直距离(垂直距离已确定)。
- 弓形: 观察牙槽嵴顶线的形态(尖圆、方圆、卵圆),选择与之匹配的人工牙弓形模板。
第二阶段:人工牙选择与初步排列
-
选择人工牙:
- 根据患者的面型、肤色、年龄、性别、邻牙(如有)或对颌牙(如对颌是天然牙或义齿)选择合适大小、形态、颜色的人工牙。
- 通常选择解剖式或半解剖式前牙。
- 测量所需人工牙的总宽度(6个前牙),确保与牙槽嵴宽度协调(通常牙槽嵴宽度略大于牙总宽度,形成轻微的“丰满度”)。
-
排列中切牙(最关键):
(图片来源网络,侵删)- 位置:
- 近中接触点位于切牙乳突中点后方约1-2mm。
- 远中接触点位于侧切牙近中接触点处。
- 颈部:位于腭中缝上,或根据面部中线微调。
- 切缘:略高于切牙乳突平面(约1mm),确保上唇在静止时能覆盖切缘约1-2mm(微笑时暴露)。
- 唇舌向:垂直于牙槽嵴顶线(在模型上表现为人工牙长轴与牙槽嵴顶线垂直),在口内,长轴应与上颌中切牙的天然牙长轴方向一致(如有可能参考)。
- 近远中向:中切牙之间留有约1-2mm的间隙(模拟天然牙),与上唇系带协调。
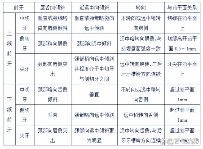
- 倾斜度:
- 唇舌向:通常直立或略微向唇侧倾斜(唇面与垂直平面成5-10度角),避免过于舌侧影响美观和发音。
- 近远中向:通常直立或略微向远中倾斜(切缘略偏向远中),与侧切牙形成良好的接触关系。
- 位置:
-
排列侧切牙:
- 位置:
- 近中接触点与中切牙远中接触点紧密接触。
- 远中接触点与尖牙近中接触点紧密接触。
- 颈部:位于中切牙颈部稍远中、稍腭侧的位置,形成自然的弓形曲线。
- 切缘:高度通常低于中切牙切缘约0.5-1mm(形成微笑曲线)。
- 唇舌向:长轴通常比中切牙更垂直或略微向舌侧倾斜(唇面与垂直平面成0-5度角)。
- 近远中向:通常比中切牙稍窄,排列在中切牙的远中侧。
- 倾斜度: 唇舌向通常比中切牙更直立或稍舌倾,近远中向通常直立或稍向远中倾斜。
- 位置:
-
排列尖牙:
- 位置:
- 近中接触点与侧切牙远中接触点紧密接触。
- 远中接触点位于上颌结节前缘稍内侧。
- 颈部:位于侧切牙颈部更远中、更腭侧的位置,是维持牙弓后部丰满度的关键点。
- 切缘(牙尖):高度通常低于中切牙切缘约1-1.5mm(形成更明显的微笑曲线)。
- 唇舌向:长轴通常较直立或略微向舌侧倾斜(唇面与垂直平面成0-5度角),但需避免过于舌侧影响颊系带。
- 近远中向:是维持牙弓形态的关键,位置应稳定,位于上颌结节前缘。
- 倾斜度: 唇舌向通常较直立,近远中向通常直立或稍向远中倾斜,但尖牙牙尖应指向牙槽嵴顶。
- 位置:
第三阶段:精细调整与功能验证
-
检查弓形与对称性:
- 从唇面观,6个前牙的切缘应形成一条平滑、自然的“微笑曲线”(从尖牙到中切牙,切缘高度逐渐增加),曲线形态应与患者的面部曲线协调。
- 从腭面观,人工牙颈部应形成一条连续、平滑的弧线,与腭皱和腭中缝协调。
- 检查左右对称性,尤其是中线和尖牙位置。
-
调整覆颌与覆盖:
(图片来源网络,侵删)- 覆颌: 上前牙切缘覆盖下前牙唇面的垂直距离,前牙区通常为浅覆颌(1-2mm)或对刃关系,避免深覆颌影响下颌运动和稳定性。
- 覆盖: 上前牙切缘到下前牙唇面的水平距离,通常为1-3mm,保证切割功能和发音(尤其是唇齿音),覆盖过大可能导致前牙区义齿不稳定或发音困难。
- 调整方法: 通过改变人工牙的垂直高度(磨改切缘)或唇舌向位置(改变覆盖)来实现。
-
检查发音:
- 试戴基托和排好的人工牙(或在模型上模拟),让患者发关键音:
- 唇齿音: F, V (如“飞”、“万”) - 检查上切缘与下唇接触的位置和关系。
- 齿音: S, Z (如“丝”、“字”) - 检查上下切缘之间的间隙(“发音间隙”),通常为1-2mm。
- 舌齿音: TH (如“思”) - 检查舌尖与上切舌面接触的位置。
- 根据发音情况微调人工牙的垂直高度(切缘位置)、唇舌向位置(覆盖)和近远中倾斜度。
- 试戴基托和排好的人工牙(或在模型上模拟),让患者发关键音:
-
检查咬合与稳定性:
- 在正中颌位(牙尖交错位)时,上下前牙应达到轻接触或切对切/浅覆盖关系,避免早接触干扰。
- 检查前牙在引导下颌前伸(前牙引导)和侧方运动(尖牙保护颌或组牙功能颌)时的功能是否协调、稳定,避免前牙区义齿在功能状态下翘动或产生过大侧向力。
- 确保人工牙的排列有利于分散咬合力,保护牙槽嵴。
-
调整美观细节:
- 牙龈乳头: 观察相邻牙齿颈部之间的牙龈乳头形态是否自然饱满,可通过调整人工牙颈部位置或形态(如磨改邻面)来改善。
- 唇侧丰满度: 从唇侧观,人工牙排列应恢复面部丰满度,避免塌陷,尖牙位置对颊侧丰满度至关重要。
- 颜色与形态: 确保选用的牙色和形态与患者面部特征和谐。
第四阶段:最终确认与试戴
- 最终排牙确认: 在模型上完成所有调整后,再次全面检查弓形、对称性、覆覆盖、发音、咬合关系和美观效果。
- 试戴: 将完成排牙的基托(或最终义齿)在患者口内进行试戴。
- 检查就位、固位是否良好。
- 再次确认发音是否清晰自然。
- 检查咬合关系(正中、前伸、侧方)是否稳定、无干扰。
- 评估美观效果,患者是否满意。
- 检查软组织(唇颊系带、黏膜)有无压迫。
- 必要调整: 根据试戴反馈进行微调。
- 完成义齿: 试戴满意后,完成义齿的最终制作(如排牙、热处理、抛光等)。
特殊情况处理
- 牙齿缺失: 需根据缺牙位置、数量、邻牙和对颌牙情况调整排列原则,尖牙缺失时,可用第一前磨牙代替尖牙位置,并调整形态和排列。
- 牙槽嵴严重吸收: 可能需要选择更小的人工牙,增加覆盖,甚至考虑调整垂直距离(需谨慎)。
- 颌位关系异常: 需在正确的颌位关系基础上进行排牙。
- 发音要求高: 可能需要更精细地调整发音间隙和切缘位置。
重要注意事项
- 个体化: 没有绝对标准化的排牙方法,必须根据每个患者的具体情况进行个性化设计。
- 团队合作: 医生、技师(在义齿制作中)和患者需要充分沟通。
- 动态调整: 排牙过程是动态的,需要在模型上反复试排、调整、验证。
- 参考依据: 始终以患者的解剖结构、功能需求和美学目标为根本依据。
- 持续学习: 掌握前牙排牙需要大量的理论学习、模型练习和临床实践积累。
前牙排牙是一个融合解剖学、生理学、美学和生物力学的精细过程,它始于对模型的精确分析,核心是参照关键解剖标志(尤其是切牙乳突)进行中切牙、侧切牙和尖牙的有序排列,并不断进行弓形、覆覆盖、发音和咬合功能的精细调整,最终达到功能与美学的完美统一。
