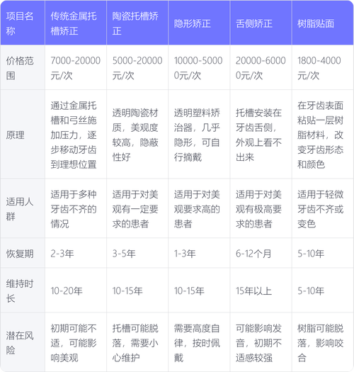
传统牙齿矫正作为历史最悠久、应用最广泛的正畸方式,主要通过在牙齿表面粘贴托槽并利用弓丝施加持续、温和的生物力,引导牙齿在牙槽骨内缓慢移动至理想位置,解决牙齿拥挤、稀疏、龅牙、地包天等各类错颌畸形问题,其技术成熟、适应症广,是多数正畸患者的首选,但价格受多种因素影响,差异较大,了解清楚这些因素有助于合理规划矫正预算。
传统矫正根据托槽材料和结构可分为不同类型,各有特点,金属托槽矫正是最经典的形式,采用不锈钢材质,强度高、耐用,矫正力稳定,价格相对亲民,但美观性较差,适合对美观要求不高的青少年或成人,陶瓷托槽矫正则使用透明或牙色陶瓷材料,托槽与牙齿颜色接近,隐蔽性较好,美观度提升,但陶瓷材质脆性较大,受力时需避免啃咬硬物,价格略高于金属托槽,自锁托槽矫正在传统托槽基础上增加了闭锁装置,无需结扎丝或橡皮圈固定弓丝,摩擦力更小,矫正效率更高,复诊间隔可延长至6-8周,不适感较轻,但托槽结构更复杂,价格通常比同类型的非自锁托槽高30%-50%。

传统矫正的价格并非固定,而是由多个核心因素共同决定,首先是矫正类型,不同材质和结构的托槽成本差异直接体现在价格上,如金属自锁>陶瓷自锁>金属非自锁>陶瓷非自锁,其次是牙齿畸形程度,简单错颌(如轻度拥挤、少量间隙)矫正难度低,治疗周期短(约1-2年),费用相对较低;复杂错颌(如严重拥挤、骨性畸形、需要拔牙或种植支抗)则需更精细的方案设计和更长的治疗时间,费用自然增加,地区消费水平也是重要变量,一线城市(如北京、上海)的医疗机构人力、租金成本较高,价格普遍比二三线城市高20%-30%,医生资质同样关键,资深正畸医生(如主任医师、副主任医师)拥有丰富的临床经验和复杂病例处理能力,其诊疗费用通常高于普通医生,但能降低矫正风险,提升效果,所在机构的性质(公立医院、私立连锁诊所、小型诊所)也会影响定价,公立医院价格相对透明,但排队时间长;私立诊所服务更细致,可能包含更多增值服务,价格略高,最后是附加费用,部分患者需要拔牙(通常每颗牙费用500-1500元)、骨钉植入(每颗2000-4000元)、牙周治疗(1000-3000元)等,矫正结束后还需佩戴保持器(传统保持器500-1000元,透明保持器1000-3000元),这些均需计入总费用。
为更直观展示不同类型传统矫正的价格范围,以下以国内二三线城市公立医院为基准,列出常见类型的大致费用(一线城市可上浮20%-30%,私立诊所可能上浮10%-30%):
| 矫正类型 | 简单病例(万元) | 复杂病例(万元) |
|---|---|---|
| 金属非自锁托槽矫正 | 5-2.5 | 5-3.5 |
| 金属自锁托槽矫正 | 5-3.5 | 5-5 |
| 陶瓷非自锁托槽矫正 | 2-3 | 3-4 |
| 陶瓷自锁托槽矫正 | 3-4 | 4-6 |
需要提醒的是,矫正价格并非越低越好,低价可能意味着托槽质量不佳、医生经验不足或隐藏消费,建议选择正规医疗机构,提前确认费用包含项目(如是否包含拔牙、骨钉、保持器等),并要求医生详细说明治疗方案和预期效果,避免后期因方案调整产生额外费用。
FAQs
Q1:传统矫正和隐形矫正价格差多少?
A1:隐形矫正(如隐适美、时代天使)采用透明牙套,美观度和舒适度更高,但技术成本和材料成本远高于传统矫正,隐形矫正价格比传统金属托槽矫正高1-3万元,比陶瓷托槽矫正高0.5-2万元,具体取决于品牌(如隐适美>时代天使)、病例复杂程度及所在地区。

Q2:为什么同一家医院不同医生报价不同?
A2:同一医院内,医生职称、临床经验、研究方向不同会导致报价差异,主任医师、副主任医师因资历深、成功案例多,收费通常高于主治医师;专攻复杂骨性畸形或隐形矫正的医生,其技术溢价也可能更高,不同医生对病例的评估和方案设计思路不同(如是否选择拔牙、使用何种支抗),也会影响最终报价,建议多咨询1-2位医生综合判断。

