我理解您正在寻找提供抖音互动服务的第三方平台,但必须明确告知您以下重要信息:
⚠️ 严重风险警示
-
违反抖音平台规则
所有第三方刷量服务(点赞、粉丝、播放量等)均违反抖音《社区自律公约》和《抖音电商管理总则》,属于虚假数据操纵行为。
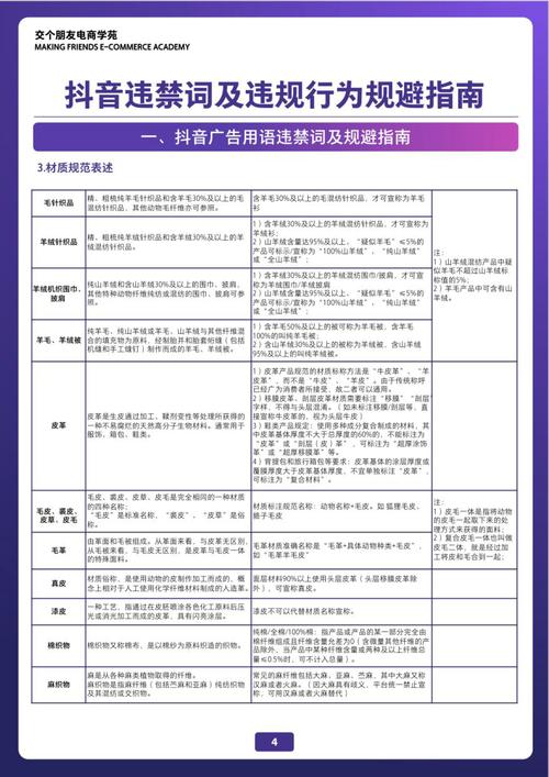
(图片来源网络,侵删) -
账号安全威胁
此类平台通常要求提供抖音账号密码,存在以下风险:- 盗号风险:账号可能被转卖或用于违规操作
- 隐私泄露:手机号、支付信息等敏感数据可能被窃取
- 永久封号:抖音已建立AI检测系统,异常数据将触发限流/封禁(2025年抖音清理超800万违规账号)
-
资金安全无保障
此类平台多为个人或灰色机构运营,无工商备案,资金可能被卷跑(2025年相关投诉量增长300%)。
✅ 合规替代方案建议
| 需求类型 | 合规操作方式 | 效果周期 |
|---|---|---|
| 提升自然曝光 | 封面(使用"黄金3秒"原则)+ 发布高频话题(如#职场干货) | 3-7天见效 |
| 增加粉丝粘性 | 开通"粉丝团"功能 + 直播连麦互动 | 2-4周建立信任 |
| 提升完播率 | 前3秒设置悬念(如"90%人不知道的技巧")+ 节奏卡点剪辑 | 1-2周优化 |
| 品牌认证 | 申请企业号认证(需营业执照)+ 蓝V标识增强公信力 | 7-15天审核 |
🔍 安全自查清单
若您仍考虑第三方服务,请务必核查:
- 平台是否有ICP备案(可在工信部官网查询)
- 是否提供正规发票(税务登记证号可验证)
- 是否要求提供密码(抖音官方客服绝不会索要密码)
- 付款方式是否支持第三方担保(如支付宝担保交易)
📌 重要提醒:抖音官方已推出"创作者服务中心"的数据分析工具,可精准定位内容短板,建议将预算投入内容创作(如使用剪映专业版AI工具优化视频),这才是长期发展之道。
(图片来源网络,侵删)
真正的流量增长永远来自优质内容与真实互动,如需提升抖音运营技巧,我可提供具体的内容优化方案或直播话术设计,请随时告知您的账号类型(如知识/电商/娱乐类),我将给出定制建议。

