口腔正畸科的病历是患者在整个正畸治疗过程中所有医疗信息的详细记录,具有法律、医疗、教学和科研价值,其内容比普通口腔科病历更为复杂和详尽,因为正畸治疗涉及牙齿移动、颌骨关系、面部美观、功能以及生长发育等多方面因素。
以下是口腔正畸科病历中通常包含的主要内容和类型:

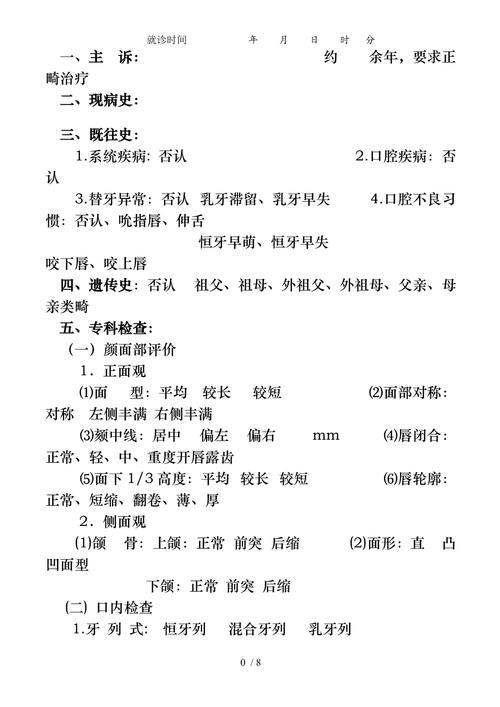
初诊病历 (Initial Consultation Record)
这是患者首次就诊时建立的病历基础,是后续所有治疗的基础。
-
患者基本信息:
- 姓名、性别、年龄(精确到日)、出生日期、联系方式、身份证号、医保信息、紧急联系人。
- 就诊日期、病历号。
-
主诉:
患者就诊的主要原因(如:牙齿不齐、嘴突、地包天、牙齿稀疏、咬合问题、影响美观等)。
(图片来源网络,侵删) -
现病史:
- 主诉问题的起始时间、发展过程、加重或缓解因素。
- 既往是否接受过正畸治疗?何时?结果如何?是否有复发?
- 是否有外伤史、手术史(尤其是颌面部手术)、正颌手术史?
- 是否有颞下颌关节紊乱症状(疼痛、弹响、张口受限等)?
- 是否有口腔不良习惯(吮指、吐舌、咬唇、口呼吸等)?持续时间和频率?
- 是否有全身性疾病(如:糖尿病、心脏病、出血性疾病、癫痫、哮喘、过敏史、精神疾病、正在服用的药物等)?对正畸治疗的影响。
- 是否有牙周病史?治疗情况?
- 是否有龋齿史、牙体缺损史、牙髓治疗史、修复史(假牙、贴面、冠等)?
-
家族史:
- 家族中是否有类似错颌畸形的患者?
- 家族中是否有遗传病史?
-
口腔检查记录:
- 一般情况: 面部对称性、比例、表情、唇部形态(自然放松、微笑、说话时)、颏部形态。
- 口外检查:
- 面部软组织: 皮肤、肌肉张力、瘢痕。
- 颞下颌关节: 有无压痛、弹响、杂音、张口度、张口型。
- 颌骨关系: 上下颌骨前后、左右、垂直向关系(面1/3、中1/3、下1/3比例)。
- 唇齿关系: 唇闭合度、露龈笑、颏唇沟深度。
- 口内检查:
- 口腔卫生状况: 菌斑指数、牙石指数、牙龈状况(炎症、退缩、增生)、有无牙周袋。
- 牙列:
- 牙齿数目(是否多生牙、缺失牙)、形态(畸形中央尖、融合牙、双牙根等)、位置(萌出情况、埋伏牙)、颜色、龋坏情况、充填体/修复体状况。
- 牙齿排列:拥挤度、间隙分析(Bolton指数)、中线位置。
- 咬合关系:**
- 前牙覆合、覆盖: 深覆合、深覆盖、反合(地包天)、开合、锁合。
- 后牙咬合: 中性合、近中合、远中合、反合、锁合、深覆合、开合。
- 中线: 上下牙弓中线是否一致?与面部中线的关系。
- Spee曲线: 深度、方向。
- Wilson曲线: 深度、方向。
- 磨牙关系: 安氏分类(I类、II类1分类、II类2分类、III类)。
- 曲线: 纵合曲线(补偿曲线)、横合曲线。
- 口腔黏膜: 有无溃疡、白斑、红斑、瘢痕等。
- 舌体: 大小、形态、位置(有无舌习惯)、系带情况。
- 唾液腺: 有无肿大、压痛、分泌情况。
-
辅助检查记录:
(图片来源网络,侵删)- 模型记录:
- 记存模型: 在初诊时制取高质量、精确的上下颌牙列模型,用于诊断分析、治疗设计、疗效对比和教学科研,模型需标记中线、咬合关系。
- 工作模型: 用于制作各种矫治装置(如:保持器、矫治器)。
- 影像学检查:
- 全景片: 观察全口牙列发育情况、根尖状况、牙根位置、多生牙、埋伏牙、牙槽骨高度、恒牙胚位置、颞下颌关节情况。
- 头颅侧位片: 正畸诊断最重要的影像学资料! 用于测量分析骨骼、牙齿、软组织的位置关系,进行头影测量分析(如:SNA, SNB, ANB, U1-NA, L1-NB, MP-FH, FMA等),评估面部骨骼形态、牙齿突度、软组织侧貌、生长潜力等。
- 根尖片: 特定牙齿的详细影像,用于观察根尖、牙槽骨情况。
- 颞下颌关节片(如:许勒位片): 评估关节结构、髁突位置、有无骨破坏。
- CBCT: 当需要更精确的三维信息时使用,如复杂埋伏牙定位、颞下颌关节三维评估、牙根位置关系、骨量评估(正颌术前)等。
- 口内/面部照片:
- 正面像: 自然放松位、微笑位、大笑位(露牙)、说话位(露下牙)。
- 侧面像: 自然放松位、微笑位。
- 45°角像: 左右各一张。
- 口内像:
- 上颌前牙区、右侧后牙区、左侧后牙区、下颌前牙区、右侧后牙区、左侧后牙区(共6张)。
- 上颌咬合像、下颌咬合像。
- 上颌牙列像、下颌牙列像。
- 特殊像: 如需要,可拍摄开合位、反合位等。
- 牙周检查记录: 如有牙周问题,需记录牙周袋深度、附着丧失、出血指数等。
- 其他: 如需会诊,记录会诊意见。
- 模型记录:
-
诊断:
- 主诊断: 主要的错颌畸形诊断(如:安氏II类1分类错合,伴有深覆盖、深覆合、牙列中度拥挤)。
- 次诊断: 并存的口腔问题(如:慢性牙周炎、龋齿、颞下颌关节紊乱病、口腔不良习惯等)。
- 诊断依据: 简要说明诊断是基于哪些检查结果得出的。
-
治疗计划:
- 治疗目标: 明确、具体、可衡量的目标(如:排齐牙齿、关闭拔牙间隙、建立中性磨牙关系、改善侧貌、解决关节问题等)。
- 治疗方案:
- 是否需要拔牙?拔除哪些牙齿?拔牙原因(解除拥挤、内收前牙、改善侧貌等)。
- 矫治器选择(固定矫治器、活动矫治器、隐形矫治器、功能矫治器等)及其理由。
- 治疗阶段(如:拔牙前准备、排齐整平、关闭拔牙间隙、精细调整、保持)。
- 是否需要多学科联合治疗(如:牙周治疗、修复治疗、正颌外科手术)?
- 治疗时间预估。
- 费用预估及支付方式。
- 患者配合要求(如:口腔卫生维护、饮食注意事项、复诊时间、戴用橡皮筋等)。
- 知情同意: 详细告知患者及家属治疗方案、预期效果、可能的风险、并发症(如:牙根吸收、牙槽骨吸收、牙龈退缩、复发、疼痛不适等)、替代方案、治疗费用、患者责任等,并签署知情同意书。
治疗中病历 (Active Treatment Records)
记录患者在矫治器佩戴期间每次复诊的情况。
-
复诊记录:
- 复诊日期。
- 主诉:本次复诊的主要原因(如:复诊调整、疼痛、弓丝脱落、托槽脱落、橡皮筋佩戴问题、咨询等)。
- 检查:上次治疗后牙齿移动情况、咬合变化、口腔卫生状况、矫治器状态(托槽、带环、弓丝、结扎丝、橡皮圈等)、有无并发症(如:溃疡、疼痛、牙根吸收征兆)。
- 处置:本次进行的操作(如:更换弓丝、加力、调整托槽位置、更换橡皮圈、粘接脱落托槽、拆除弓丝、拆除部分矫治器、制作保持器等)。
- 医嘱:下次复诊时间、注意事项(如:继续佩戴橡皮圈、注意口腔卫生、避免进食硬粘食物等)。
- 签名:医生签名。
-
阶段性记录:
在治疗的不同阶段(如:排齐整平后、关闭拔牙间隙后、精细调整前),可能需要重新拍摄头颅侧位片、全景片、口内/面部照片,制取新模型,进行头影测量分析,评估进展,调整后续治疗计划。
-
并发症处理记录:
详细记录任何治疗过程中出现的并发症(如:牙根吸收、牙槽骨吸收、牙龈退缩、颞下颌关节症状加重、矫治器部件意外吞咽/吸入等)的发现、评估、处理措施和结果。
保持期病历 (Retention Records)
记录患者完成主动矫治后进入保持期的情况。
-
拆除矫治器记录:
- 拆除日期。
- 治疗完成情况总结(对比初诊和结束时的模型、照片、头影测量等)。
- 保持器类型(如:Hawley保持器、透明压膜保持器、固定舌侧丝保持器等)。
- 保持器制作和交付记录。
- 保持器佩戴医嘱(全天/夜间佩戴、佩戴时间、清洁方法、复诊时间)。
- 知情同意:告知保持的重要性、可能发生的复发、保持器维护要求等。
-
保持期复诊记录:
- 复诊日期。
- 保持器佩戴情况、有无损坏或丢失。
- 口腔卫生状况。
- 牙齿稳定情况(有无复发迹象,如:牙齿移位、咬合改变)。
- 口内/面部照片对比(必要时)。
- 处置:调整保持器、更换保持器、延长佩戴时间等。
- 医嘱:下次复诊时间。
完成治疗总结病历 (Final Treatment Summary)
在主动矫治结束或保持期结束时,对整个治疗过程进行总结。
- 治疗前后对比:
- 模型对比。
- 口内/面部照片对比。
- X光片(全景片、头颅侧位片)对比。
- 头影测量数据对比。
- 治疗目标达成情况评估。
- 最终诊断。
- 治疗过程回顾。
- 保持计划。
- 预后评估及长期随访建议。
- 医生签名、日期。
特殊病历类型
- 正颌外科联合治疗病历: 记录与口腔颌面外科的协作,包括术前正畸(去代偿)、手术方案、手术记录、术后正畸、保持等详细过程。
- 成人正畸病历: 更侧重牙周状况评估、修复需求、颞下颌关节问题、全身健康状况、美观期望等。
- 儿童/青少年生长发育期矫治病历: 需详细记录生长发育评估(手腕骨片、颈椎片等)、功能矫治器使用情况、阻断性治疗措施等。
- 复杂病例病历: 如伴有严重骨性畸形、唇腭裂、系统性疾病、多学科联合治疗等,记录更为详尽。
重要提示
- 完整性: 病历必须完整记录从初诊到结束(及长期随访)的所有关键信息。
- 准确性: 所有检查、测量、记录必须准确无误。
- 及时性: 每次复诊后应及时完成记录。
- 规范性: 使用统一的格式、术语和书写规范。
- 法律意义: 病历是重要的法律依据,必须妥善保管。
- 电子化: 现代正畸科普遍使用电子病历系统,便于存储、检索、分析和共享。
口腔正畸病历是一个动态、连续、全面的医疗档案,其核心目标是确保患者获得安全、有效、个性化的正畸治疗,并为医生提供诊断、治疗、评估和沟通的坚实基础。
