关于种植牙是否可以使用医保报销,需要明确以下几点核心信息:
📍 核心结论(非常重要)
-
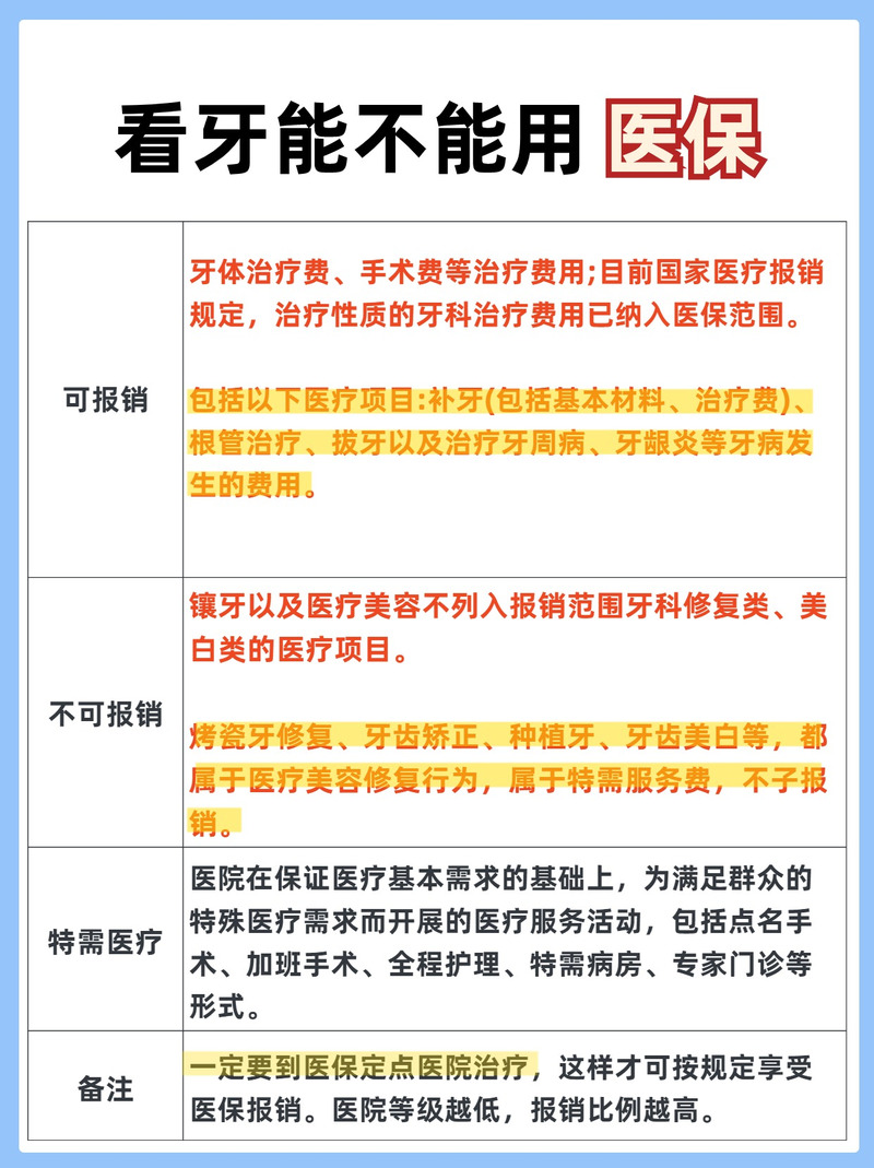
大部分情况下,纯种植牙费用(包括种植体、基台、牙冠)不能纳入医保报销范围。
(图片来源网络,侵删)- 目前中国大陆的城镇职工基本医疗保险和城乡居民基本医疗保险(新农合)的统筹基金支付范围,主要覆盖的是基础治疗性项目,如补牙、拔牙、牙周基础治疗、根管治疗等。
- 种植牙通常被视为“修复性”或“美容性”项目,不属于医保报销的基本目录范围。 这是国家医保政策的普遍规定。
-
极少数例外情况(非常有限):
- 特定材料附加险/地方试点: 极少数地区(如深圳、成都等曾有过小范围试点)可能将部分国产种植体或特定项目纳入地方医保或附加险的报销范围,但覆盖面极窄、报销比例极低(通常不超过30%-50%)且限制条件多(如仅限特定人群、特定医院、特定国产种植体等),这并非主流政策。
- 因疾病导致的特殊修复: 如果种植牙是作为治疗严重口腔疾病(如颌骨肿瘤切除后重建)的必要修复手段,且该疾病本身在医保报销范围内,那么与该疾病直接相关的、必要的、符合医保目录的检查和手术费用(如术前检查、手术费)可能部分报销,但种植体、牙冠等修复材料本身费用通常仍需自费,这种情况非常罕见且需严格审批。
📍 为什么种植牙通常不能医保报销?
- 费用高昂: 种植牙是口腔修复中费用最高的项目之一,医保基金压力巨大,难以全面覆盖。
- 非治疗性: 相对于治疗蛀牙、牙周病等,种植牙更多是为了恢复咀嚼功能和美观,属于“改善生活质量”的范畴。
- 技术复杂: 涉及外科手术、精密种植体和修复体,费用构成复杂。
- 政策定位: 医保基金优先保障基本医疗需求。
📍 如何降低种植牙费用?(虽然不能医保报销,但可以省钱)
-
选择公立医院口腔科/口腔专科医院:
- 公立医院的定价通常更规范透明,且部分项目(如检查费、麻醉费、手术费)可能属于医保报销范围(但材料费仍需自费)。
- 公立医院技术有保障,医生经验丰富。
-
了解并比较价格:
- 不同医院、不同医生、不同种植体品牌(如韩国登腾、奥齿泰、德国ICX、美国Zimmer、瑞士Straumann、瑞典Nobel等)和牙冠材料(全瓷、烤瓷)价格差异巨大。
- 务必在治疗前详细询问并确认所有费用明细(种植体费、基台费、牙冠费、手术费、检查费、麻醉费、药费等),避免隐形消费。
-
关注医院/医生的活动或优惠:
(图片来源网络,侵删)- 部分医院会有特定品牌种植体的推广活动、节假日优惠、老客户回馈等。
- 选择经验丰富但收费合理的医生,避免为“名医”支付过高溢价。
-
考虑分期付款:
很多私立口腔诊所提供分期付款服务,可以减轻一次性支付的压力(注意了解分期手续费)。
-
查询是否有地方性补充保险或商业保险:
- 一些地方可能有针对种植牙的补充医疗保险或惠民保产品,可以查询当地政策。
- 购买商业齿科保险,部分高端保险可能覆盖部分种植牙费用(需仔细阅读条款)。
📍 给您的具体建议
-
咨询当地医保局:
(图片来源网络,侵删)- 最权威! 拨打当地医保服务热线(如12393)或前往医保局窗口,咨询当地最新的医保政策,明确种植牙是否在报销范围内,以及是否有任何地方性的特殊政策或试点。不要轻信非官方渠道的说法。
-
直接咨询目标医院:
- 在选择医院前,务必联系该医院的医保办或口腔科,明确告知您想了解种植牙的医保报销情况,他们会告知该院具体的执行政策(即使国家政策不报,医院内部是否有特殊规定或部分项目可报)。
-
了解清楚费用构成:
无论是否医保报销,都要详细询问种植牙的总费用明细,并要求书面确认。
-
不要轻信“医保报销”宣传:
- 如果某些机构宣传“种植牙可医保报销”,务必高度警惕,要求其出示具体的政策依据和报销流程,避免上当受骗。
- 大概率不能报: 中国大陆绝大多数地区,纯种植牙费用(种植体、基台、牙冠)不能使用基本医疗保险统筹基金报销。
- 极少数可能报: 极少数地方试点或特定疾病相关的部分基础费用(非材料费)可能有限报销,但非常罕见。
- 核心行动: 咨询当地医保局和目标医院医保办获取最准确信息。
- 省钱之道: 选择公立医院、详细询价比较、关注优惠、考虑分期、了解补充保险。
建议您在做决定前,务必花时间与当地医保局和意向医院进行充分沟通,了解清楚所有政策细节和费用情况,再做选择。💪🏻
